朗凯奇自愈合防水系统交流会线上直播(上海站)来啦!
4月18日上午9点,欢迎广大关心朗凯奇发展的粉丝朋友们上线观看。本场直播由朗凯奇联合《中国防水》编辑部建讯直播,邀请到行业专家针对自愈合防水系统进行深度解读。
这次关于自愈合防水系统的线上直播,专家阵容更加强大,内容更加精彩,解析更加全面!
本周六,在上海小编带你一起解密自愈合防水系统!

长按上图二维码,预约看直播,有提醒防错过哦
直播嘉宾:
乔启信
安徽朗凯奇建材有限公司董事长。
冀文政
高级工程师,中国建筑防水协会专家委员会委员、中国建筑业协会防水分会专家委员会委员、河南省防水协会专家委员会主任委员。
主持和参与编写了国标《地下防水工程技术规范》GB50108、《地下防水工程质量验收规范》GB50208、国标图集《地下建筑防水构造》10J301、等多项规范及标准。
朱祖熹
上海市隧道工程轨道交通设计研究院教授级高工。中国建筑防水学会专家(顾问)委员会副主任、中国建筑学会防水分会、中国标准化学会防水分会专家委员会顾问,中国隧道与地下工程学会防排水专业委员会顾问,水利学会化学灌浆委员会顾问。
四十多年地下工程防水技术(设计、研究、施工)工作,负责编写国标《地下工程防水技术规范》GB50108、《地下防水工程质量验收规范》GB50208、《隧道工程防水技术规范》等标准。
朱志远
教授级高工,中国建材检验认证集团苏州有限公司副总经理,国家建材工业建筑防水材料产品质检中心副主任,TC195/SC1分标委会秘书长,中国建筑防水协会专家。
组织、承担、参加了100多项防水行业国家标准、行业标准、工程规范的编制工作,其中国家标准规范50多个,行业标准规程40多个,大部分标准是第一起草人。
胡骏
教授级高工,中国建筑防水协会专家委员,中国建筑业协会建筑防水分会副会长/专家委员,中国建筑学会建筑防水学术委员会副主任/专家委员,中国工程建设标准化协会防水防护与修复专业委员会专家委员,中国土木工程学会防护工程分会副主任委员,浙江省建筑业协会建筑防水技术专业委员会副理事长,浙江省建筑防水行业协会副会长/副秘书长/专家委员。
先后主持和参加了近十项课题研究,编制国家及省级工法七项,多项获得省级、建 工系统级和浙江建设集团级奖。先后主持了杭州国际机场、杭州大剧院、浙江省人民大
会堂、杭州火车站、省市电视台、浙江省世贸中心、杭州市民中心、杭州国际会议中心、G20 峰会工程项目等几十项重点工程的防水工程设计和施工。
陆明
上海市轨道工程轨道交通设计研究院地下工程分院副总工、防水设计所所长。主要从事地下工程结构防水与防腐蚀设计工作。
参与编制《地下工程防水技术规范》GB50108-2008;《地下防水工程质量验收规范》GB50208-2011;国标《沉管法隧道设计标准》;《道路隧道设计标准》、《城市综合管廊防水工程技术规程》等。并作为专业负责人参与了如港珠澳大桥沉管隧道工程、广东深中通道工程、大连海湾底隧道工程等大型工程项目的设计工作。
党杰
华东建筑设计研究总院副总建筑师、第四建筑设计事业部总建筑师,国家一级注册建筑师,教授级高工。
曾担任上海环球金融中心(492m)、天津周大福滨海中心(530m)、苏州中南中心(598m)、合肥恒大中心(518m)、合肥宝能中心(588m)、南京江北绿地中心(600m)等多项重大项目的设计总负责人。建筑设计作品多次荣获国际级、国家级和市级大奖。
李珊珊
中国建筑标准标准设计研究院有限公司,高级工程师。
专业从事建筑产品标准化、建筑产品应用技术研究工作。主编《住宅室内装配式装修工程技术标准》等多项规范,同时负责编撰完成了多项国家建筑标准设计参考图集。
丁保俊
山西省建筑防水保温行业协会副会长、美国澎内传中国公司总经理、中国建筑学会建筑防水学术委员会第一届委员会委员。
廖绍锋
安徽省建筑业协会建筑防水专业委员会会长。
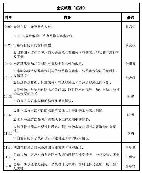
直播的主要内容:


漏了吗公众号

朗凯奇公众号